多地宣布:清明暂停扫墓活动

作者: 陆丰陆丰 | 日期: 2020-03-04

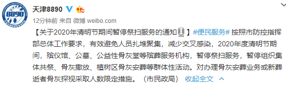
关于2020年清明节期间暂停祭扫服务的通知

................................................................

按照市防控指挥部总体工作要求,有效避免人员扎堆聚集,减少交叉感染,2020年度清明节期间,殡仪馆、公墓、公益性骨灰堂等殡葬服务机构,暂停祭扫服务,暂停组织集体共祭、骨灰撒放、植树区骨灰安葬等群体性活动。对办理骨灰安葬业务或新葬逝者骨灰探视采取人数限定措施。



来源:天津8890、天津广播

暂停清明祭扫活动公告

根据常州市武进区疫情防控要求,自2020年2月25日0时起,牛塘镇天府陵园实行全封闭管理。现将封闭管理期间有关事项公告如下:

1.在疫情防控期间,严格执行常州市民政局《关于切实加强全市新型冠状病毒感染的肺炎疫情防控殡仪服务工作的紧急通知》(常民事〔2020〕1号)文件规定,关闭天府陵园。

2.除正常的骨灰安放需要外,禁止其他人员进出,参与骨灰寄存根据《送葬人员名单》不超过10人。

3.天府陵园内暂停一切清明祭扫活动,同时不得在天府陵园门前广场上进行焚烧祭扫。党员干部要发挥带头作用,从源头上预防人员集聚情况的发生,过一个安静、文明的清明。

4.本公告从即日起开始实施,全镇人民群众要按照公告要求遵守并配合相关规定,对不服从管理且经教育不听劝阻造成的不良后果,将依法依规进行严肃处理。

5.暂停一切祭扫活动的解除时间以上级疫情防控指挥部通知为准。


武进区牛塘镇新型冠状病毒感染的

肺炎疫情防控应急指挥部

2020年2月24日



今年汕头市推行网络网上祭扫祭祀祭祖

汕头民政局发布了一则关于《清明节期间大力推行网上祭扫祭祀祭祖》的通知,通知内容说明:今年清明节将大力推行网上祭扫祭祀祭祖,具体内容如下:


关于在清明节期间大力推行

网上祭扫祭祀祭祖的通知

各区县民政局,市殡仪馆、汕头中华永久墓园、市殡葬协会:

为深化殡葬移风易俗,推进文明城市创建,全力做好殡葬领域疫情防控,正值清明节祭扫传统节日即将到来之际,针对新冠肺炎防疫实际,特就我市推行网上祭扫祭祀祭祖工作通知如下:


一:推进网上祭祀平台建设。全市各殡仪服务机构、各村(居 委)、各红白理事会要大力推行网上祭祀活动,采取开设网站、增设网页、开通微信公众号或开辟网页专栏等形式,积极推进网上祭祀平台建设,其中,各殡仪馆、经营性公墓、公益性公墓和中心城区各陵园要力争3月25日前开设网上祭扫祭祀平台,为先人骨灰安放(安葬)于场所的群众提供网上祭扫祭祀服务;有条件的镇级、村级骨灰楼堂要开设网上祭祀平台。市殡葬协会要探索依托汕头白事通平台开设海葬纪念版块,专门为先人骨灰集体海葬的群众提供网上祭祀追思服务。鼓励村、社区、红白理事会开设社区网上祭祖平台,为辖区居民提供网上祭祖服务。


二:加强网上祭扫祭祀祭祖宣传。各殡仪服务机构要大力宣传网上祭扫祭祀,开展精准宣传,以短信、微信等形式告知先人骨灰安放(安葬)在其墓园、骨灰楼的当事人,组织引导其在清明节期间参与网络祭扫祭祀。各村、居委要深入发动群众,大力宣传,组织引导辖区居民参与社区网上祭祖,积极劝导外出人员在清明节期间不返乡,采取网上祭扫祭祖等方式寄托哀思、缅怀故人。

三:加强组织领导。各区县和市有关单位要加强部署,积极推动各殡仪服务机构、各村(居委)网上祭扫祭祀祭祖平台建设, 多渠道促进各地网上祭扫参与率。各殡仪服务单位、各村(居委)、 各红白理事会要依法建设、依法管理网上祭扫祭祀祭祖平台,遵守法律法规,弘扬主旋律、正能量,弘扬中华优秀传统文化,引领文明祭祖新风尚。各地网上祭扫开展情况将纳入殡葬管理目标责任制考核内容。


特此通知。


汕头市民政局

2020年2月26日


关于汕尾清明节日

有什么情况和通知大家拭目以待!


1

END

1

 | 

编辑 | 风起长林

陆丰陆丰

关注获取更多资讯

小编微信

报料或拉您加入群

长按二维码关注最新动态


岂曰无衣?与子同袍。与子同泽。与子同裳。

点“在看”给我一朵小黄花

来源: 陆丰陆丰