广东一药店口罩卖120元/只!一火锅店藏30斤活蛇!全上黑名单

作者: 陆丰陆丰 | 日期: 2020-02-01

自新型冠状病毒感染的肺炎疫情发生以来
各级市场监管部门
依法从严从快查处了哄抬物价囤积居奇
非法经营野生动物及其制品
违法违规情形的企业

为营造公平公正、竞争有序的诚信经营环境
维护良好市场秩序
坚决打赢疫情防控阻击战

广东省市场监管领域
防控新型冠状病毒感染的肺炎疫情
工作领导小组办公室决定
对疫情期间
市场监管部门查处的违法违规企业
向社会通告

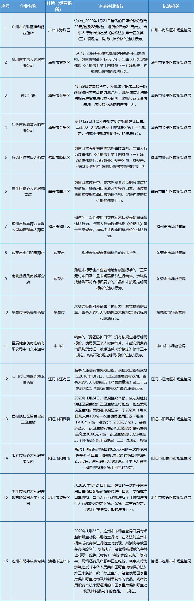
第一批违法违规企业名单
一起来看看

广东:从严从快查处制售假冒伪劣口罩等违法行为!


1月31日,广东省市场监管局发出四号公告:从严打击制售假冒伪劣疫情防控相关产品等违法行为

公告中说,严禁制售假冒伪劣口罩、防护服、护目镜等防疫产品;严禁使用回收过期、不合格原料生产口罩、防护服、护目镜等防疫产品等。对相关违法行为,各地市场监督管理部门一经发现,将依法从严从快查处

广大人民群众一旦发现上述违法行为,请即拨打12315、12345、96315热线举报,一经查实,将依据《食品药品违法行为举报奖励办法》《广东省举报侵犯知识产权和制售假冒伪劣商品违法行为奖励办法》给予奖励。

附:四号公告全文

为防控新型冠状病毒感染的肺炎疫情,坚决打赢疫情防控阻击战,切实保障人民生命安全和身体健康,依据《广东省查处生产销售假冒伪劣商品违法行为条例》等相关法律法规,以及我省重大突发公共卫生事件I级响应要求,现就从严打击制售假冒伪劣疫情防控相关产品等违法行为有关事项公告如下:

01
严禁制售假冒伪劣口罩、防护服、护目镜等防疫产品;严禁使用回收过期、不合格原料生产口罩、防护服、护目镜等防疫产品;

02
严禁制售假劣药品、从非法渠道购进药品、无证生产经营药品;

03
严禁食品生产经营者明示或暗示食品具有预防、治疗疾病作用;

04
严禁生产、销售掺杂、掺假,以假充真,以次充好,以不合格产品冒充合格产品的消毒用品、家居清洁用品等与人民群众防控疫情密切相关的日常消费品。

上述违法行为,各地市场监督管理部门一经发现,将依法从严从快查处。请广大人民群众积极监督,一旦发现上述违法行为,请即拨打12315、12345、96315热线举报,一经查实,将依据《食品药品违法行为举报奖励办法》《广东省举报侵犯知识产权和制售假冒伪劣商品违法行为奖励办法》给予奖励。


1

END

1

来源 | 广东市场监管、广州日报

编辑 | 风起长林

陆丰陆丰

关注获取更多资讯

小编微信

报料或拉您加入群

长按二维码关注最新动态

点“在看”给我一朵小黄花

来源: 陆丰陆丰