这张在朋友圈疯传的图是真是假?深圳交警权威解答!

作者: 关注我👉 | 日期: 2019-10-26

听说,最近深圳人的朋友圈

都是这样的


一时间

一张所谓新规处罚内容的图片

被广泛流传

不少司机朋友表示

>>>

不敢在深圳开车了

以后出门还是坐公交地铁吧

<<<

>>>

唉,这也太严格了吧

乘客不系安全带罚司机吗?

<<<



但是,蜀黍要跟大家说

这都是谣言!谣言!谣言!

这张被广泛流传的“深圳交规图”

多处有错!



下面这个

才是权威版本

👇👇👇


请广大市民认准权威版本

切勿造谣、传谣



11月1日起正式实施的

《深圳经济特区道路交通安全违法行为

处罚条例》备受瞩目

“又是各种罚款、记分了”

“开个车真是心惊胆战,一不小心又被罚”

......


别担心!

蜀黍当然知道各位驾驶人最关心的

就是处罚和记分了

但是本次条例的修订

不在于处罚,更多的是人性化规定

蜀黍这就给大家列举一二


车速低于60公里/小时

超速一般不处罚

机动车车速


规定时速
建议时速
条例解读
辞典

适用范围:机动车在道路上超过限速行驶,速度在每小时六十公里以内的,不予处罚,但具有下列情形之一的除外:

(一)驾驶重、中型载货汽车、挂车,大、中型载客汽车,危险化学物品运输的;


(二)经过学校、幼儿园、住宅小区等门前道路及内部道路的。


(三)发生交通事故的,应当承担超过限速行驶的相应责任。





举个栗子


在限速40公里的路段

您驾驶一辆小型轿车

时速为50公里每小时

那么如果没有发生交通事故的情况下

是不需要按照超过限定时速进行处罚的


简化扣证扣车程序

直接通知驾照停用、车辆停驶

驾驶证


扣留
停用
条例解读
辞典

适用范围:对于依法作出扣留、暂扣驾驶证决定的,可扣证、暂扣或者通知驾驶人停用驾驶证。即应实施扣留驾驶证的,通知停用驾驶证,不再当场扣证。



机动车


扣留
停驶
条例解读
辞典

适用范围:对于依法作出扣留机动车决定的,可当场扣车或者通知机动车所有人、管理人停驶该机动车。即应实施扣留机动车的,可通知车主停驶,不再当场扣车。


比如小型非营运车辆逾期未年检

被查处后或不当场扣车

而以停驶车辆的方法

通知机动车所有人、管理人

尽快完成车辆年检



各位驾驶人

无论新规修订了什么

行车注意安全的核心都是不变的

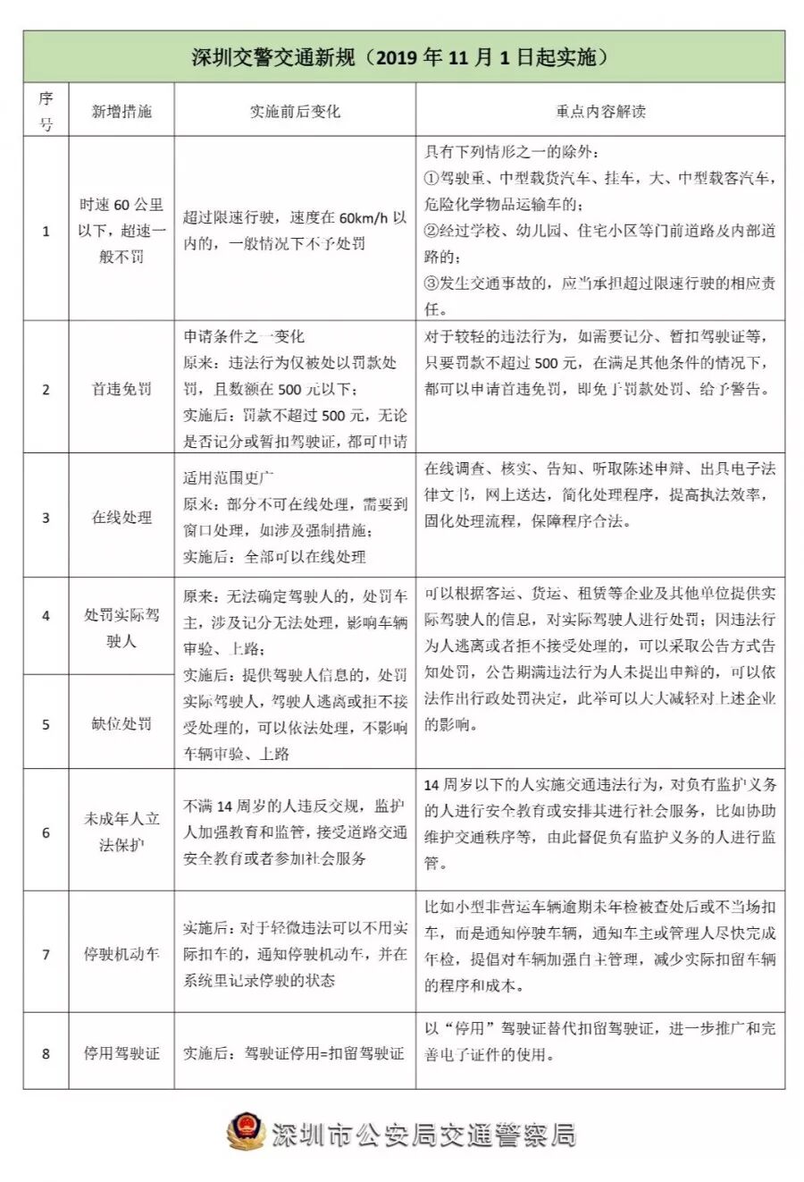
更多新规内容请戳图查看

最后,深圳交警再次提醒大家

对于新规的误读甚至是虚假消息

千万不要以讹传讹

务必认准权威版本!


来源:深圳交警权威发布



© 陆丰陆丰

关注我们,发现更多

长按识别上方二维码关注

陆丰陆丰(ID:lufeng-com)开通群组,

添加微信号:28888882,邀请你加入群聊。

报料请加小编微信↑↑或发至邮箱:[email protected]

觉得不错,就给我"在看"

来源: 陆丰陆丰